个人独资企业设立登记也是郑州企业注册的一种形式,需要符合法定形式才可以申请注册,那么你知道郑州注册个人独资企业设立登记条件是什么吗?接下来,就由小美熊会计小编给大家分享下郑州代理个人独资企业设立登记流程供大家参考:

个人独资企业依照《个人独资企业法》登记后,领取营业执照,取得经营资格,个人独资企业及其投资人的合法权益受国家法律保护。
(一)投资人为一个自然人;
(二)有合法的企业名称;
(三)有投资人申报的出资;
(四)有固定的生产经营场所和必要的生产经营条件;
(五)有必要的从业人员。

此条件是由《中华人民共和国个人独资企业法》第八条规定的,注意,因为郑州注册个人独资企业设立登录事务繁杂,企业可以将该事项可以委托办理。助力企业尽早开业运营。
根据规定,企业符合以上法定形式,还需要准备办理个人独资企业设立登记资料就可以办理营业执照了,登记机关收到登记申请后,会当对申请材料是否齐全、是否符合法定形式进行审查。申请材料齐全是指国家工商行政管理总局依照企业登记法律、行政法规和规章公布的要求申请人提交的全部材料。申请材料符合法定形式是指申请材料符合法定时限、记载事项符合法定要求、文书格式符合规范。"

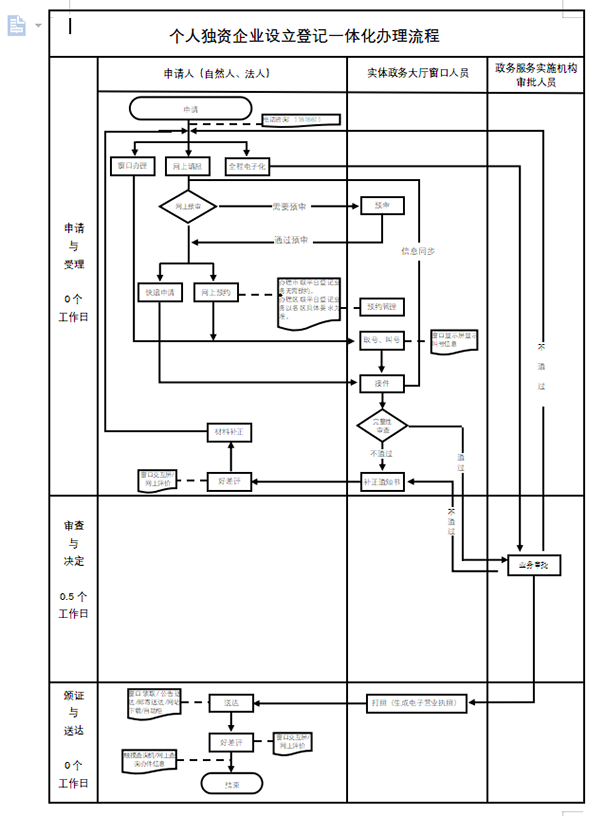
1受理并咨询后填写“名称(变更)预核准申请”和“指定(委托)书”。
2提交“名称(变更)预核准申请,等待名称核准。
3。领取《企业名称预先核准通知书》,领取《企业设立登记申请书》。
4、提交申请材料,材料齐全,符合法定形式,等待《给予行政许可决定书》。
5收到《设立登记通知书》后,按《登记通知书》确定的日期向工商局缴纳并领取营业执照。
6、营业执照的刻制到公安局备案(公章、私章、财务章)的文件,只需要管理人身份证即可。
7、持营业执照到技术监督局办理组织机构代码证。
8、持营业执照、组织机构代码证,到银行开立基本账户。
9领取许可证后,在30日内向地税局申请办理税务登记证,准予征税。
综上所述,以上就是小美熊会计小编给大家分享的关于郑州注册个人独资企业设立登记条件是什么?代办理流程介绍的相关知识介绍,更多不明白的大家可以免费咨询网站在线顾问老师。

本文版权归小美熊所有,未经授权,不得转载,侵权必究。
99%的人阅读完文章还了解了:
》》》》》郑州地区公司注册流程及费用-郑州注册公司需要什么资料
》》》》》在郑州注册公司流程-2022郑州市公司注册资料
想要了解更多"郑州代理记账"问题,欢迎咨询小美熊会计服务,郑州小美熊会计服务有限公司为企业提供一对一互联网工商代办服务,全程技术支撑。包括公司注册、代理记账、商标注册及资质服务、政策解读、行业动态分析、经营指南,助力企业更好经营,以“专业、可靠、高效,祝你更好经营企业”为服务宗旨,能精准地为用户提供服务,让用户省时、省心、省力经营企业业务。
多年行业经验,欢迎你的咨询!
企筹企业服务(河南)有限公司
联系人:王经理
热线:18937118976
QQ:18937118976
地址:河南省郑州市金水区文化路85号E时代广场11层1107号
小美熊会计公司提供限额优惠给大家!
凡是联系客服,申请加好友时备注“申请免费注册公司”说明是从小美熊网站来的!
1、每天免费注册3家公司(100%绝无后期绑定服务限前3名)
说明:您只需自己出刻章费200元!(可自己去刻)
查看:郑州注册公司费用(工本费)
2、免费提供挂靠注册地址(提示:由于新政策原因,该项服务已暂停提供!)
为了考虑到随着互联网创业者越来越多,您只需在家里有台电脑就可以开始你的创业之路。您可先用我们公司提供的注册地址先注册,等产品开发出来,经营上了轨道。自己租了办公室后再变更注册地址即可!(我们会帮您签收工商局发来的信件!)
3、免费注册公司(免服务费)+收费代理记账服务1年(限每天前7名)
公司成立后第二个月就要报税(不报会被罚款哦!),因公司刚成立要做账报税的工作量很少,为了节约成本您无需请一位专职会计员工,您只需外包给我们专业财务公司帮您代理记账,大大的为您节约了成本!
惠济区核名 工商代办 新密注册公司 郑州注册公司 郑州公司注销 公司注销流程 公司注销机构 工商注销资料 注销郑州公司 郑州注册个体户 营业执照注销 商标注册 注册资金认缴 变更公司地址 软件公司注册 郑州公司注册 小规模纳税人 高新区核名 郑州工商核名 中原区核名 金水区核名 郑州公司网上核名 郑州营业执照变更 政策法规 公司地址异常 郑州地址异常 注册餐饮公司 注册旅游公司 注册小规模 注册公司资料

个人独资企业设立登记也是郑州企业注册的一种形式,需要符合法定形式才可以申请注册,那么你知道郑州注册个人独资企业设立登记条件是什么吗?接下来,就由小美熊会计小编给大家分享下郑州代理个人独资企业设立登记流程供大家参考:

个人独资企业依照《个人独资企业法》登记后,领取营业执照,取得经营资格,个人独资企业及其投资人的合法权益受国家法律保护。
(一)投资人为一个自然人;
(二)有合法的企业名称;
(三)有投资人申报的出资;
(四)有固定的生产经营场所和必要的生产经营条件;
(五)有必要的从业人员。

此条件是由《中华人民共和国个人独资企业法》第八条规定的,注意,因为郑州注册个人独资企业设立登录事务繁杂,企业可以将该事项可以委托办理。助力企业尽早开业运营。
根据规定,企业符合以上法定形式,还需要准备办理个人独资企业设立登记资料就可以办理营业执照了,登记机关收到登记申请后,会当对申请材料是否齐全、是否符合法定形式进行审查。申请材料齐全是指国家工商行政管理总局依照企业登记法律、行政法规和规章公布的要求申请人提交的全部材料。申请材料符合法定形式是指申请材料符合法定时限、记载事项符合法定要求、文书格式符合规范。"

1受理并咨询后填写“名称(变更)预核准申请”和“指定(委托)书”。
2提交“名称(变更)预核准申请,等待名称核准。
3。领取《企业名称预先核准通知书》,领取《企业设立登记申请书》。
4、提交申请材料,材料齐全,符合法定形式,等待《给予行政许可决定书》。
5收到《设立登记通知书》后,按《登记通知书》确定的日期向工商局缴纳并领取营业执照。
6、营业执照的刻制到公安局备案(公章、私章、财务章)的文件,只需要管理人身份证即可。
7、持营业执照到技术监督局办理组织机构代码证。
8、持营业执照、组织机构代码证,到银行开立基本账户。
9领取许可证后,在30日内向地税局申请办理税务登记证,准予征税。
综上所述,以上就是小美熊会计小编给大家分享的关于郑州注册个人独资企业设立登记条件是什么?代办理流程介绍的相关知识介绍,更多不明白的大家可以免费咨询网站在线顾问老师。

本文版权归小美熊所有,未经授权,不得转载,侵权必究。
99%的人阅读完文章还了解了:
》》》》》郑州地区公司注册流程及费用-郑州注册公司需要什么资料
》》》》》在郑州注册公司流程-2022郑州市公司注册资料
想要了解更多"郑州代理记账"问题,欢迎咨询小美熊会计服务,郑州小美熊会计服务有限公司为企业提供一对一互联网工商代办服务,全程技术支撑。包括公司注册、代理记账、商标注册及资质服务、政策解读、行业动态分析、经营指南,助力企业更好经营,以“专业、可靠、高效,祝你更好经营企业”为服务宗旨,能精准地为用户提供服务,让用户省时、省心、省力经营企业业务。
多年行业经验,欢迎你的咨询!

解决办法一:减资或撤资一、注册资金太大,是否允许减资?当然允许减资。但是要遵循严格的手续并注意以下内容...

你知道吗?异地银行开户也可以无需到场!举例:比如你是在海南、上海、湖南等城市注册了一家个体工商户,有限...

亲们,是不是常常听到“法人”、“法定代表人”和“法人代表”这几个词,其实法人—是组织不是人,法人代表—...

注册地址是公司合法存在的必要条件。无论是办理营业执照,还是后续的税务登记,都离不开这个地址。虚拟地址:...

近期,有网友咨询郑州地址挂靠一年1000元贵不贵,这里首先要说明的是,郑州不同区挂靠地址的费用是不同的,好比...

众所周知,银行开户需要上门核查地址,地址符合银行开户要求,银行才给开户的,但是有的企业为了介绍公司成立...