郑州个人独资企业怎样申办-办理个人独资企业费用。郑州个人独资企业不具有法人地位,是典型的非法人企业,个人独资企业依照《个人独资企业法》相关规定,郑州个人独资企业申办只需要满足投资人为自然人,有合法的企业名称,及有固定的生产经营场所和必要的生产经营条件就可以申请了,今天小美熊会计小编就给大家分享下郑州个人独资企业申办流程及费用标准,供大家参考:

郑州个人独资企业申办所需材料:
1、个人独资企业登记(备案)申请书
2、投资人身份证件复印件(在申请书中粘贴身份证复印件即可):线下申请的提交纸质原件1份,纸质身份证复印件正反面1份,由原件持有人签名、注明“与原件一致”,在申请书中粘贴身份证复印件即可。线上申请的提交电子版1份。
3、企业住所使用证明:线下申请的提交纸质复印件1份,由委托代理人注明“与原件一致”并签名。线上申请的提交电子版1份
4、从事法律、行政法规规定必须报经有关部门审批的业务的,提交有关批准文件复印件:线下申请的提交纸质原件1份,使用A4型纸,线上申请的提交电子版1份。
注:提交材料涉及签署,未注明签署人的,自然人由本人签字,法人和其他组织由法定代表人或者负责人签字,并加盖公章。
个人独资企业申请书应当载明的事项:
(一)企业的名称和住所;
(二)投资人的姓名和居所;
(三)投资人的出资额和出资方式;
(四)经营范围。

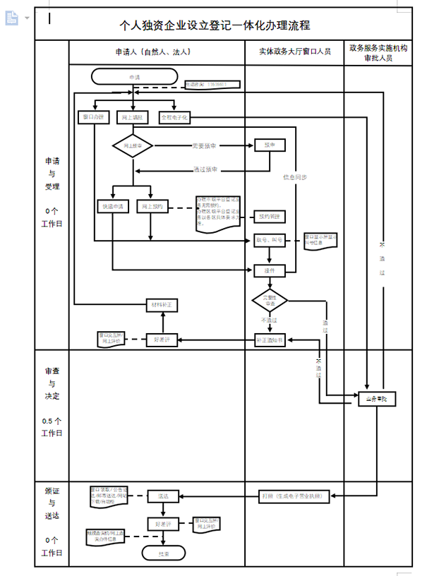
郑州个人独资企业申办流程:核准名称——申请登记——办理税务;先自己想好几个名字(如XX+行业+个人独资企业),一个是主要用的,其它的是后备用的;去工商部门查询核准,得到核准的商号后,持核准通知书和办公场所的租赁协议或合同(自有的话,复印产权证和同时持原证),直接去当地工商局就办理登记就行了。

郑州办理个人独资企业方法分为个人办理及委托专业代办机构办理,这里所说的郑州办理个人独资企业费用多少钱指的是委托第三方代办机构办理注册个人独资企业所需要支付的服务费用,通常情况下,郑州办理个人独资企业设立登记费用跟郑州注册一般公司流程费用是一样的,如果仅注册公司的是,代办费用只需要800-1000元。
综上所述,以上就是小美熊会计小编给大家分享的关于郑州个人独资企业怎样申办-办理个人独资企业费用的相关知识,更多不明白的大家可以免费咨询网站在线顾问老师。

本文版权归小美熊所有,未经授权,不得转载,侵权必究。
99%的人阅读完文章还了解了:
》》》》》在郑州注册公司流程-2022郑州市公司注册资料
》》》》》郑州公司注册费用,郑州注册公司需要多少钱?
》》》》》郑州注册分公司流程及费用标准?看看你了解多少
想要了解更多"郑州代理记账"问题,欢迎咨询小美熊会计服务,郑州小美熊会计服务有限公司为企业提供一对一互联网工商代办服务,全程技术支撑。包括公司注册、代理记账、商标注册及资质服务、政策解读、行业动态分析、经营指南,助力企业更好经营,以“专业、可靠、高效,祝你更好经营企业”为服务宗旨,能精准地为用户提供服务,让用户省时、省心、省力经营企业业务。
多年行业经验,欢迎你的咨询!
企筹企业服务(河南)有限公司
联系人:王经理
热线:18937118976
QQ:18937118976
地址:河南省郑州市金水区文化路85号E时代广场11层1107号
小美熊会计公司提供限额优惠给大家!
凡是联系客服,申请加好友时备注“申请免费注册公司”说明是从小美熊网站来的!
1、每天免费注册3家公司(100%绝无后期绑定服务限前3名)
说明:您只需自己出刻章费200元!(可自己去刻)
查看:郑州注册公司费用(工本费)
2、免费提供挂靠注册地址(提示:由于新政策原因,该项服务已暂停提供!)
为了考虑到随着互联网创业者越来越多,您只需在家里有台电脑就可以开始你的创业之路。您可先用我们公司提供的注册地址先注册,等产品开发出来,经营上了轨道。自己租了办公室后再变更注册地址即可!(我们会帮您签收工商局发来的信件!)
3、免费注册公司(免服务费)+收费代理记账服务1年(限每天前7名)
公司成立后第二个月就要报税(不报会被罚款哦!),因公司刚成立要做账报税的工作量很少,为了节约成本您无需请一位专职会计员工,您只需外包给我们专业财务公司帮您代理记账,大大的为您节约了成本!
惠济区核名 工商代办 新密注册公司 郑州注册公司 郑州公司注销 公司注销流程 公司注销机构 工商注销资料 注销郑州公司 郑州注册个体户 营业执照注销 商标注册 注册资金认缴 变更公司地址 软件公司注册 郑州公司注册 小规模纳税人 高新区核名 郑州工商核名 中原区核名 金水区核名 郑州公司网上核名 郑州营业执照变更 政策法规 公司地址异常 郑州地址异常 注册餐饮公司 注册旅游公司 注册小规模 注册公司资料

郑州个人独资企业怎样申办-办理个人独资企业费用。郑州个人独资企业不具有法人地位,是典型的非法人企业,个人独资企业依照《个人独资企业法》相关规定,郑州个人独资企业申办只需要满足投资人为自然人,有合法的企业名称,及有固定的生产经营场所和必要的生产经营条件就可以申请了,今天小美熊会计小编就给大家分享下郑州个人独资企业申办流程及费用标准,供大家参考:

郑州个人独资企业申办所需材料:
1、个人独资企业登记(备案)申请书
2、投资人身份证件复印件(在申请书中粘贴身份证复印件即可):线下申请的提交纸质原件1份,纸质身份证复印件正反面1份,由原件持有人签名、注明“与原件一致”,在申请书中粘贴身份证复印件即可。线上申请的提交电子版1份。
3、企业住所使用证明:线下申请的提交纸质复印件1份,由委托代理人注明“与原件一致”并签名。线上申请的提交电子版1份
4、从事法律、行政法规规定必须报经有关部门审批的业务的,提交有关批准文件复印件:线下申请的提交纸质原件1份,使用A4型纸,线上申请的提交电子版1份。
注:提交材料涉及签署,未注明签署人的,自然人由本人签字,法人和其他组织由法定代表人或者负责人签字,并加盖公章。
个人独资企业申请书应当载明的事项:
(一)企业的名称和住所;
(二)投资人的姓名和居所;
(三)投资人的出资额和出资方式;
(四)经营范围。

郑州个人独资企业申办流程:核准名称——申请登记——办理税务;先自己想好几个名字(如XX+行业+个人独资企业),一个是主要用的,其它的是后备用的;去工商部门查询核准,得到核准的商号后,持核准通知书和办公场所的租赁协议或合同(自有的话,复印产权证和同时持原证),直接去当地工商局就办理登记就行了。

郑州办理个人独资企业方法分为个人办理及委托专业代办机构办理,这里所说的郑州办理个人独资企业费用多少钱指的是委托第三方代办机构办理注册个人独资企业所需要支付的服务费用,通常情况下,郑州办理个人独资企业设立登记费用跟郑州注册一般公司流程费用是一样的,如果仅注册公司的是,代办费用只需要800-1000元。
综上所述,以上就是小美熊会计小编给大家分享的关于郑州个人独资企业怎样申办-办理个人独资企业费用的相关知识,更多不明白的大家可以免费咨询网站在线顾问老师。

本文版权归小美熊所有,未经授权,不得转载,侵权必究。
99%的人阅读完文章还了解了:
》》》》》在郑州注册公司流程-2022郑州市公司注册资料
》》》》》郑州公司注册费用,郑州注册公司需要多少钱?
》》》》》郑州注册分公司流程及费用标准?看看你了解多少
想要了解更多"郑州代理记账"问题,欢迎咨询小美熊会计服务,郑州小美熊会计服务有限公司为企业提供一对一互联网工商代办服务,全程技术支撑。包括公司注册、代理记账、商标注册及资质服务、政策解读、行业动态分析、经营指南,助力企业更好经营,以“专业、可靠、高效,祝你更好经营企业”为服务宗旨,能精准地为用户提供服务,让用户省时、省心、省力经营企业业务。
多年行业经验,欢迎你的咨询!

解决办法一:减资或撤资一、注册资金太大,是否允许减资?当然允许减资。但是要遵循严格的手续并注意以下内容...

你知道吗?异地银行开户也可以无需到场!举例:比如你是在海南、上海、湖南等城市注册了一家个体工商户,有限...

亲们,是不是常常听到“法人”、“法定代表人”和“法人代表”这几个词,其实法人—是组织不是人,法人代表—...

注册地址是公司合法存在的必要条件。无论是办理营业执照,还是后续的税务登记,都离不开这个地址。虚拟地址:...

近期,有网友咨询郑州地址挂靠一年1000元贵不贵,这里首先要说明的是,郑州不同区挂靠地址的费用是不同的,好比...

众所周知,银行开户需要上门核查地址,地址符合银行开户要求,银行才给开户的,但是有的企业为了介绍公司成立...