由于房价高涨,很多经济有限的年轻人都选择了租房,这样生活压力相对买房的来说会小很多,不过租房大家应该清楚的了解房屋租赁合同,下面是小编提供的一个郑州注册公司房租租赁合同模板,希望对需要租房的您有所帮助。
房屋租赁合同是指住房出租人和承租人在租赁住房时签订的、用来明确双方权利和义务的协议。作为住房的承租人,既要清楚自己的权利,也应了解自己的义务。房屋租赁合同范本,其依据是房屋租赁合同相关法律规定,一般包括以下要素:房屋基本情况、租赁期限、租金、押金、房屋维护、合同解除、违约责任、争议解决方法等。那租房合同怎么写呢?下面由华律网为大家具体解析。

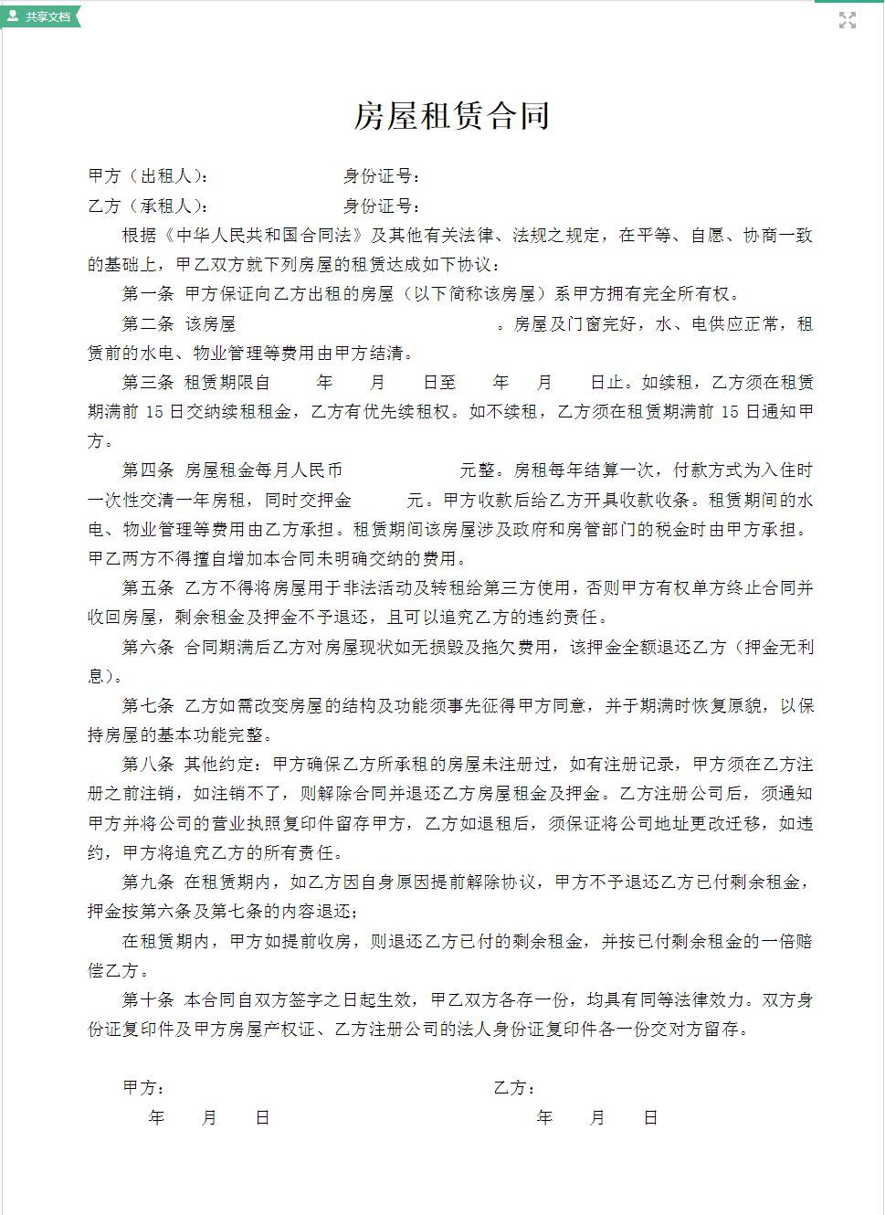
出租单位以下简称甲方:
承租单位以下简称乙方:
为明确甲乙双方的权利义务关系经双方充分协商拟定本合同以便共同遵守。
一、房屋租赁的位置及用途
位于甲方公司内办公楼一间现租给乙方作为————公司注册及办公使用————
二、租期
共一年时间及交款方式如下从某年某月某日至某年某月某日每月租金为人民币多少元。
合同签订时交一个月押金——元和第一季度的租金-元以后于每季度末月的——号交下季度租金。
三、甲方可提供电给乙方使用电价暂定为-元/度,另房租包含物业取暖及卫生等费用每月末公司-号交清当期电费。
四、甲方需提供乙方注册公司所需的手续。
五、乙方有违约责任
1、乙方如未经过甲方同意擅自将房屋转租或进行非法活动,甲方有权解除合同收回房屋且当年所交租金剩余租金不予退还。
2、乙方如不按合同规定的时间和数量交付租金,向甲方按每日1%偿付违约金外连续30天以上的,甲方有权收回房屋,如逾期不交还房屋即仍应向甲方如数补交租金外还应偿付年租金的20%的违约金。
3、乙方必须严格搞好安全生产、防火和劳动用工等有关工作自行承担有关责任及损失。
4、乙方必须按时发放工人工资不得无故拖欠工人工资。
5、乙方必须严格遵守消防条例如发生火灾事故所造成的一切损失由乙方承担。
6、乙方必须做好各项防盗措施租赁期间内发生一切被盗事故均由乙方承担。
7、消防、环保审批手续由乙方负责办理。
六租赁期满和合同解除,乙方必须按时撤走全部人员及室内属于乙方的全部设施物品,搬迁后十日内乙方原租房内仍有余物视为乙方放弃所有权,由甲方处理。
七、不可抗力合同期内若遇到不可抗力之事合同无法履行本合同自动解除包括国家征收土地等不可抗力所造成的房屋损毁双方不承担责任,国家征收土地甲方提前一个月书面通知乙方。
八、租赁期内的房屋自然破损有甲方负责维护,人为造成房屋破损乙方自己维修。
九、其他
1、租赁期间因公家征地必须提前一个月书面通知乙方则本合同随之终止,乙方必须无条件搬出,以乙方退还房租的实日期为限还剩余租金及押金,合同期内因政府干涉导致乙方强制搬迁押金退还乙方。
2、租赁期间因对方提前终止合同,所交押金和剩余租金不予退回。本合同规定的租赁期届满时对方因无条件退还租房给甲方双方如愿意延长租赁则重新签订合同,本合同如有未尽事宜经双方协商补充规定,无效规定与本合同具有同等效力合同执行过程中如发生纠纷通过甲乙双方协商解决,协商不成请有管辖权人民法院裁决。
本合同一式二份,合同双方各执一份。
甲方: 甲方:
代表(签名): 代表(签名):
年 月 日

想要了解更多"郑州代理记账"问题,欢迎咨询小美熊会计服务,郑州小美熊会计服务有限公司专注于面向中小微企业的一体化财税金融服务平台!为企业提供公司注册,代理记账,税务申报,财务咨询,记账报税等一条龙服务,致力于研发傻瓜式代理记账软件,以快捷,高效,安全得到用户的信赖。
多年行业经验,欢迎你的咨询!
咨询电话:18937118976
标签:
企筹企业服务(河南)有限公司
联系人:王经理
热线:18937118976
QQ:18937118976
地址:河南省郑州市金水区文化路85号E时代广场11层1107号
小美熊会计公司提供限额优惠给大家!
凡是联系客服,申请加好友时备注“申请免费注册公司”说明是从小美熊网站来的!
1、每天免费注册3家公司(100%绝无后期绑定服务限前3名)
说明:您只需自己出刻章费200元!(可自己去刻)
查看:郑州注册公司费用(工本费)
2、免费提供挂靠注册地址(提示:由于新政策原因,该项服务已暂停提供!)
为了考虑到随着互联网创业者越来越多,您只需在家里有台电脑就可以开始你的创业之路。您可先用我们公司提供的注册地址先注册,等产品开发出来,经营上了轨道。自己租了办公室后再变更注册地址即可!(我们会帮您签收工商局发来的信件!)
3、免费注册公司(免服务费)+收费代理记账服务1年(限每天前7名)
公司成立后第二个月就要报税(不报会被罚款哦!),因公司刚成立要做账报税的工作量很少,为了节约成本您无需请一位专职会计员工,您只需外包给我们专业财务公司帮您代理记账,大大的为您节约了成本!
惠济区核名 工商代办 新密注册公司 郑州注册公司 郑州公司注销 公司注销流程 公司注销机构 工商注销资料 注销郑州公司 郑州注册个体户 营业执照注销 商标注册 注册资金认缴 变更公司地址 软件公司注册 郑州公司注册 小规模纳税人 高新区核名 郑州工商核名 中原区核名 金水区核名 郑州公司网上核名 郑州营业执照变更 政策法规 公司地址异常 郑州地址异常 注册餐饮公司 注册旅游公司 注册小规模 注册公司资料

由于房价高涨,很多经济有限的年轻人都选择了租房,这样生活压力相对买房的来说会小很多,不过租房大家应该清楚的了解房屋租赁合同,下面是小编提供的一个郑州注册公司房租租赁合同模板,希望对需要租房的您有所帮助。
房屋租赁合同是指住房出租人和承租人在租赁住房时签订的、用来明确双方权利和义务的协议。作为住房的承租人,既要清楚自己的权利,也应了解自己的义务。房屋租赁合同范本,其依据是房屋租赁合同相关法律规定,一般包括以下要素:房屋基本情况、租赁期限、租金、押金、房屋维护、合同解除、违约责任、争议解决方法等。那租房合同怎么写呢?下面由华律网为大家具体解析。

出租单位以下简称甲方:
承租单位以下简称乙方:
为明确甲乙双方的权利义务关系经双方充分协商拟定本合同以便共同遵守。
一、房屋租赁的位置及用途
位于甲方公司内办公楼一间现租给乙方作为————公司注册及办公使用————
二、租期
共一年时间及交款方式如下从某年某月某日至某年某月某日每月租金为人民币多少元。
合同签订时交一个月押金——元和第一季度的租金-元以后于每季度末月的——号交下季度租金。
三、甲方可提供电给乙方使用电价暂定为-元/度,另房租包含物业取暖及卫生等费用每月末公司-号交清当期电费。
四、甲方需提供乙方注册公司所需的手续。
五、乙方有违约责任
1、乙方如未经过甲方同意擅自将房屋转租或进行非法活动,甲方有权解除合同收回房屋且当年所交租金剩余租金不予退还。
2、乙方如不按合同规定的时间和数量交付租金,向甲方按每日1%偿付违约金外连续30天以上的,甲方有权收回房屋,如逾期不交还房屋即仍应向甲方如数补交租金外还应偿付年租金的20%的违约金。
3、乙方必须严格搞好安全生产、防火和劳动用工等有关工作自行承担有关责任及损失。
4、乙方必须按时发放工人工资不得无故拖欠工人工资。
5、乙方必须严格遵守消防条例如发生火灾事故所造成的一切损失由乙方承担。
6、乙方必须做好各项防盗措施租赁期间内发生一切被盗事故均由乙方承担。
7、消防、环保审批手续由乙方负责办理。
六租赁期满和合同解除,乙方必须按时撤走全部人员及室内属于乙方的全部设施物品,搬迁后十日内乙方原租房内仍有余物视为乙方放弃所有权,由甲方处理。
七、不可抗力合同期内若遇到不可抗力之事合同无法履行本合同自动解除包括国家征收土地等不可抗力所造成的房屋损毁双方不承担责任,国家征收土地甲方提前一个月书面通知乙方。
八、租赁期内的房屋自然破损有甲方负责维护,人为造成房屋破损乙方自己维修。
九、其他
1、租赁期间因公家征地必须提前一个月书面通知乙方则本合同随之终止,乙方必须无条件搬出,以乙方退还房租的实日期为限还剩余租金及押金,合同期内因政府干涉导致乙方强制搬迁押金退还乙方。
2、租赁期间因对方提前终止合同,所交押金和剩余租金不予退回。本合同规定的租赁期届满时对方因无条件退还租房给甲方双方如愿意延长租赁则重新签订合同,本合同如有未尽事宜经双方协商补充规定,无效规定与本合同具有同等效力合同执行过程中如发生纠纷通过甲乙双方协商解决,协商不成请有管辖权人民法院裁决。
本合同一式二份,合同双方各执一份。
甲方: 甲方:
代表(签名): 代表(签名):
年 月 日

想要了解更多"郑州代理记账"问题,欢迎咨询小美熊会计服务,郑州小美熊会计服务有限公司专注于面向中小微企业的一体化财税金融服务平台!为企业提供公司注册,代理记账,税务申报,财务咨询,记账报税等一条龙服务,致力于研发傻瓜式代理记账软件,以快捷,高效,安全得到用户的信赖。
多年行业经验,欢迎你的咨询!
咨询电话:18937118976

2025年想要做电商,却在卡在了营业执照的办理这一步,担心没有实际的经营地址没办法注册,今天小美熊财税就带领...

1:河南掌上登记APP下载,注册登录:2:电脑端搜索“全程电子化服务平台”,找到官网的链接,选择个人登录,用掌...

公司新设立时,一般需要全套章,每个公司都有印章,每个印章的作用各不相同,但是都代表着公司的意志,具有特定...

马上2024年就结束了,大家选择在年末注册公司该注册哪些事项呢,以郑州为例,今天给大家分享下关于2024年郑州注册...

在安阳,即使你没有实际的办公场地,也能通过“无地址注册”政策轻松注册公司。这是真的吗?一、什么是“无地...

本文给大家分享下郑州注册集团公司注册的条件及流程知识,集团公司作为一种企业组织形式,集团公司是以一个母...