【河南省工商局网站注销公司流程(河南郑州公司工商注销)】河南公司注销一般分为简易注销及一般注销两种形式,针对刚成立的河南郑州网络科技公司注销,可以在线申请简易注销形式,只需要符合未发生债权债务或已将债权债务清偿完结的市场主体(上市股份有限公司除外)。市场主体在申请简易注销登记时,不应存在未结清清偿费用、职工工资、社会保险费用、法定补偿金、应缴纳税款(滞纳金、罚款)等债权债务都可以申请河南公司简易注销流程。
接下来,小美熊会计小编就给大家详细介绍下关于河南郑州公司注销流程知识,供大家参考:

点击“注销便利化”,进入信息采集页面,根据公司情况真实填报,“经营情况”和“注销原因”为必选项,
下一步进入“公告信息录入”页面,我们首先点击“清算组备案”。
填写清算组备案基本信息、清算组成员信息(请注意页面黄字提示)。填写完毕点击“保存”。
系统自动弹出“保存成功,请于60天内办理债权人公告”。这里提醒一定要注意这个时间限制!未办理“债权人公告”前,仍可以修改“清算组备案”信息,录入保存后则不能修改。
继续点击“债权人公告”。
选择“公示系统公告”,填写公告信息。
保存好,系统也会弹出债权人公告截止日期。“确定”后再“提交”。
此时办理进度会显示“已公告1天,公告期未满”。值得注意的是,税务注销登记不显示“已完成”,则无法继续申请“市场监管注销登记”。
下图所示公告期已满45天,可以点击红框内的“注销登记”按钮。
依次填报注销信息、清算结果,上传所需材料。
这里有一个小技巧,如果申请人上传的材料是图片格式,可以通过“处理图片”得到想要的效果。
所有步骤完成后,点击“确定”生成电子文档。
最后预览无误,签字提交即可。工作人员审核完成,申请人可选择邮寄或窗口领取《准予注销登记通知书》。
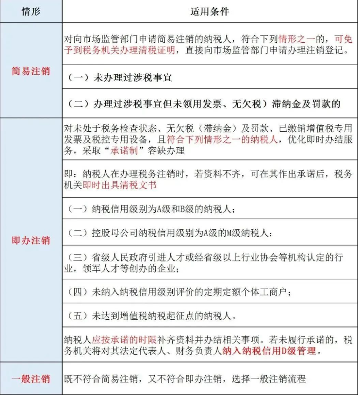
注意,在办理河南公司工商注销之前,需要先办理税务注销,办理类型如下:
图:税
提示:歇业是市场主体的自主行为,只需按规定向登记机关办理备案,税务机关不对市场主体歇业设置税务前置条件,市场主体歇业不需要另行向税务机关报告。

河南郑州网络科技公司注销:一般分为简易注销和一般注销,简易注销速度快,流程短、文件准备少,但是不是所有公司都符合简易注销。郑州公司发布简易注销公告的内容包括:企业名称、营业执照、登记机关、公告期自、公告期至、全体投资人承诺书。其中:“企业名称、营业执照、登记机关”为系统自动关联出来,无需填写;“公告期自、公告期至”由系统自动计算,无需填写;企业只需上传全体投资人签名署的《全体投资人承诺书》,承诺书为JPG版本。
1、需要特别注意,简易注销公司,还是有前提条件的,必须是有限责任公司,个人独资的公司或者是合伙企业,像一些股份有限公司,外资投资的企业,和现在一照一码的企业不适用。
2、也就是说,想要申请简易注销,必须是简单的企业,比如说未开业或者是没有债务的企业,所以,其他的公司,还是要按照现在有的注销流程,走注销的程序才可以,目前不适应简易注销。
3、简易注销公司的流程,采用的是网上进行登记申请的模式,也就是说,不需要提交什么纸质材料,也不需要进行登报申请注销,通过信息公示平台进行发布注销公告就可以了。
4、比如,这里举例子,用河南的企业来注销,操作步骤为,找到信用信息公示平台,选择企业信息填报,选择广东区域,然后使用电子营业执照登陆,按照要求进行填写就可以了。
5、申请发布成功之后,就需要进行为期45天的公示,如果公示期间无任何异议的话,之后公司就会宣布注销掉了,如果有异议,可以在信用信息公示平台填写注销异议申请表,提出异议。
6、由于目前简易注销公司,只适用于一些没有经营或者是没有债务累计,有限责任公司等,还是比较有局限性,很多的企业还是需要按照一个正常的注销流程来注销公司才可以。

问、郑州公司被吊销营业执照是否适用简易注销登记?
答:不适用,曾经被行政处罚过的企业不能进行简易注销。
问、要注销的公司在工商公告期满后需要在多少日内申请简易注销申请?
答:一般情况下,企业需在公告期满后30个自然日内前来申请简易注销,超期之后不能继续进行简易注销的申请
问、郑州公司撤销简易注销公告后是否可以再次申请简易注销?
答:不可以,公司简易注销仅有一次申请机会
问、郑州申请简易注销被不予受理或驳回申请后是否可以申请一般注销登记申请?
答:可以申请一般注销登记,也只能申请一般注销登记。若要注销的公司是因债权债务清算未完结被不予受理或驳回申请的,报纸公告日期与清算报告的完结日期应在简易注销申请被不予受理或被驳回申请之后
问、公告期45日内有异议回复,是否甄别信息真实性?
答:一般情况下只要有异议即不适用简易注销登记,除非该异议与企业公示系统信息有明显冲突。例:异议内容为企业属于列入异常名录的,实际企业并未在异常名录中
问、郑州要注销公司已完成清算组备案是否可以申请简易注销登记?
答:可以,但企业需在撤销清算组备案后方能申请简易注销登记
问、若要注销的公司营业执照遗失,是否可以用遗失公告替代?
答:不可以,缺失营业执照不符合《企业简易注销登记改革的指导意见》对简易注销形式要件的要求,工商登记机关可对此作出不予登记的决定
回想一下,你自己办理郑州公司注销,是不是不知道去哪办理,心心念念的跑了工商局去注销公司,大老远跑过去,被告知需要先去税务局办理清税证明。好,那就去税务局,是不是又不知道该去那个税务局办理,心里烦闷,打个工商局电话咨询一下吧,电话拨一一通又一通。就是无人接听,大热的天,是不是有点着急上火了,气工商局什么玩意,咨询电话成摆设,也气自己怎么就不多知道一点公司注销的手续,一趟一趟的,真的给人折腾完了.
总结:自己办理,不熟悉郑州营业执照注销政策及审批流程,95%的时间浪费在资料收集及驳回修改上。而委托第三方代办(郑州小美熊财税),因为专业,经手很多注销案例,熟悉注销政策,所以可以缩短企业正常注销时间。
综上所述,以上就是小美熊会计小编给大家分享的关于河南省工商局网站注销公司流程(河南郑州公司工商注销)的相关知识介绍,更多不明白的大家可以免费咨询网站在线顾问老师。。

本文版权归小美熊所有,未经授权,不得转载,侵权必究。
99%的人阅读完文章还了解了:
》》》》》郑州零申报公司注销费用多少钱?零申报公司不注销的后果
》》》》》郑州公司经营异常怎么注销?看看专家都是怎么说的
》》》》》郑州小规模纳税人状态非正常怎么办?公司税务异常怎么处理
》》》》》郑州税务异常注销罚款(郑州税务疑难注销流程资料)
》》》》》河南省郑州公司简易注销流程及资料
想要了解更多"郑州公司代办注册公司"问题,郑州小美熊会计服务有限公司是郑州工商局批准具有代理记账资格的专业财务咨询公司。是由从业5年以上的精英工商注册服务小组为您全流程代办理,专注郑州市各区工商服务平台,深耕财税服务行业多年,精选工商注册团队,提供郑州各地区工商注册登记代办,各类主体营业执照年报,高效办理,明码标价,企业安心拿证。
多年行业经验,欢迎你的咨询!
标签: 河南公司注销流程
企筹企业服务(河南)有限公司
联系人:王经理
热线:18937118976
QQ:18937118976
地址:河南省郑州市金水区文化路85号E时代广场11层1107号
小美熊会计公司提供限额优惠给大家!
凡是联系客服,申请加好友时备注“申请免费注册公司”说明是从小美熊网站来的!
1、每天免费注册3家公司(100%绝无后期绑定服务限前3名)
说明:您只需自己出刻章费200元!(可自己去刻)
查看:郑州注册公司费用(工本费)
2、免费提供挂靠注册地址(提示:由于新政策原因,该项服务已暂停提供!)
为了考虑到随着互联网创业者越来越多,您只需在家里有台电脑就可以开始你的创业之路。您可先用我们公司提供的注册地址先注册,等产品开发出来,经营上了轨道。自己租了办公室后再变更注册地址即可!(我们会帮您签收工商局发来的信件!)
3、免费注册公司(免服务费)+收费代理记账服务1年(限每天前7名)
公司成立后第二个月就要报税(不报会被罚款哦!),因公司刚成立要做账报税的工作量很少,为了节约成本您无需请一位专职会计员工,您只需外包给我们专业财务公司帮您代理记账,大大的为您节约了成本!
惠济区核名 工商代办 新密注册公司 郑州注册公司 郑州公司注销 公司注销流程 公司注销机构 工商注销资料 注销郑州公司 郑州注册个体户 营业执照注销 商标注册 注册资金认缴 变更公司地址 软件公司注册 郑州公司注册 小规模纳税人 高新区核名 郑州工商核名 中原区核名 金水区核名 郑州公司网上核名 郑州营业执照变更 政策法规 公司地址异常 郑州地址异常 注册餐饮公司 注册旅游公司 注册小规模 注册公司资料

【河南省工商局网站注销公司流程(河南郑州公司工商注销)】河南公司注销一般分为简易注销及一般注销两种形式,针对刚成立的河南郑州网络科技公司注销,可以在线申请简易注销形式,只需要符合未发生债权债务或已将债权债务清偿完结的市场主体(上市股份有限公司除外)。市场主体在申请简易注销登记时,不应存在未结清清偿费用、职工工资、社会保险费用、法定补偿金、应缴纳税款(滞纳金、罚款)等债权债务都可以申请河南公司简易注销流程。
接下来,小美熊会计小编就给大家详细介绍下关于河南郑州公司注销流程知识,供大家参考:

点击“注销便利化”,进入信息采集页面,根据公司情况真实填报,“经营情况”和“注销原因”为必选项,
下一步进入“公告信息录入”页面,我们首先点击“清算组备案”。
填写清算组备案基本信息、清算组成员信息(请注意页面黄字提示)。填写完毕点击“保存”。
系统自动弹出“保存成功,请于60天内办理债权人公告”。这里提醒一定要注意这个时间限制!未办理“债权人公告”前,仍可以修改“清算组备案”信息,录入保存后则不能修改。
继续点击“债权人公告”。
选择“公示系统公告”,填写公告信息。
保存好,系统也会弹出债权人公告截止日期。“确定”后再“提交”。
此时办理进度会显示“已公告1天,公告期未满”。值得注意的是,税务注销登记不显示“已完成”,则无法继续申请“市场监管注销登记”。
下图所示公告期已满45天,可以点击红框内的“注销登记”按钮。
依次填报注销信息、清算结果,上传所需材料。
这里有一个小技巧,如果申请人上传的材料是图片格式,可以通过“处理图片”得到想要的效果。
所有步骤完成后,点击“确定”生成电子文档。
最后预览无误,签字提交即可。工作人员审核完成,申请人可选择邮寄或窗口领取《准予注销登记通知书》。
注意,在办理河南公司工商注销之前,需要先办理税务注销,办理类型如下:
图:税
提示:歇业是市场主体的自主行为,只需按规定向登记机关办理备案,税务机关不对市场主体歇业设置税务前置条件,市场主体歇业不需要另行向税务机关报告。

河南郑州网络科技公司注销:一般分为简易注销和一般注销,简易注销速度快,流程短、文件准备少,但是不是所有公司都符合简易注销。郑州公司发布简易注销公告的内容包括:企业名称、营业执照、登记机关、公告期自、公告期至、全体投资人承诺书。其中:“企业名称、营业执照、登记机关”为系统自动关联出来,无需填写;“公告期自、公告期至”由系统自动计算,无需填写;企业只需上传全体投资人签名署的《全体投资人承诺书》,承诺书为JPG版本。
1、需要特别注意,简易注销公司,还是有前提条件的,必须是有限责任公司,个人独资的公司或者是合伙企业,像一些股份有限公司,外资投资的企业,和现在一照一码的企业不适用。
2、也就是说,想要申请简易注销,必须是简单的企业,比如说未开业或者是没有债务的企业,所以,其他的公司,还是要按照现在有的注销流程,走注销的程序才可以,目前不适应简易注销。
3、简易注销公司的流程,采用的是网上进行登记申请的模式,也就是说,不需要提交什么纸质材料,也不需要进行登报申请注销,通过信息公示平台进行发布注销公告就可以了。
4、比如,这里举例子,用河南的企业来注销,操作步骤为,找到信用信息公示平台,选择企业信息填报,选择广东区域,然后使用电子营业执照登陆,按照要求进行填写就可以了。
5、申请发布成功之后,就需要进行为期45天的公示,如果公示期间无任何异议的话,之后公司就会宣布注销掉了,如果有异议,可以在信用信息公示平台填写注销异议申请表,提出异议。
6、由于目前简易注销公司,只适用于一些没有经营或者是没有债务累计,有限责任公司等,还是比较有局限性,很多的企业还是需要按照一个正常的注销流程来注销公司才可以。

问、郑州公司被吊销营业执照是否适用简易注销登记?
答:不适用,曾经被行政处罚过的企业不能进行简易注销。
问、要注销的公司在工商公告期满后需要在多少日内申请简易注销申请?
答:一般情况下,企业需在公告期满后30个自然日内前来申请简易注销,超期之后不能继续进行简易注销的申请
问、郑州公司撤销简易注销公告后是否可以再次申请简易注销?
答:不可以,公司简易注销仅有一次申请机会
问、郑州申请简易注销被不予受理或驳回申请后是否可以申请一般注销登记申请?
答:可以申请一般注销登记,也只能申请一般注销登记。若要注销的公司是因债权债务清算未完结被不予受理或驳回申请的,报纸公告日期与清算报告的完结日期应在简易注销申请被不予受理或被驳回申请之后
问、公告期45日内有异议回复,是否甄别信息真实性?
答:一般情况下只要有异议即不适用简易注销登记,除非该异议与企业公示系统信息有明显冲突。例:异议内容为企业属于列入异常名录的,实际企业并未在异常名录中
问、郑州要注销公司已完成清算组备案是否可以申请简易注销登记?
答:可以,但企业需在撤销清算组备案后方能申请简易注销登记
问、若要注销的公司营业执照遗失,是否可以用遗失公告替代?
答:不可以,缺失营业执照不符合《企业简易注销登记改革的指导意见》对简易注销形式要件的要求,工商登记机关可对此作出不予登记的决定
回想一下,你自己办理郑州公司注销,是不是不知道去哪办理,心心念念的跑了工商局去注销公司,大老远跑过去,被告知需要先去税务局办理清税证明。好,那就去税务局,是不是又不知道该去那个税务局办理,心里烦闷,打个工商局电话咨询一下吧,电话拨一一通又一通。就是无人接听,大热的天,是不是有点着急上火了,气工商局什么玩意,咨询电话成摆设,也气自己怎么就不多知道一点公司注销的手续,一趟一趟的,真的给人折腾完了.
总结:自己办理,不熟悉郑州营业执照注销政策及审批流程,95%的时间浪费在资料收集及驳回修改上。而委托第三方代办(郑州小美熊财税),因为专业,经手很多注销案例,熟悉注销政策,所以可以缩短企业正常注销时间。
综上所述,以上就是小美熊会计小编给大家分享的关于河南省工商局网站注销公司流程(河南郑州公司工商注销)的相关知识介绍,更多不明白的大家可以免费咨询网站在线顾问老师。。

本文版权归小美熊所有,未经授权,不得转载,侵权必究。
99%的人阅读完文章还了解了:
》》》》》郑州零申报公司注销费用多少钱?零申报公司不注销的后果
》》》》》郑州公司经营异常怎么注销?看看专家都是怎么说的
》》》》》郑州小规模纳税人状态非正常怎么办?公司税务异常怎么处理
》》》》》郑州税务异常注销罚款(郑州税务疑难注销流程资料)
》》》》》河南省郑州公司简易注销流程及资料
想要了解更多"郑州公司代办注册公司"问题,郑州小美熊会计服务有限公司是郑州工商局批准具有代理记账资格的专业财务咨询公司。是由从业5年以上的精英工商注册服务小组为您全流程代办理,专注郑州市各区工商服务平台,深耕财税服务行业多年,精选工商注册团队,提供郑州各地区工商注册登记代办,各类主体营业执照年报,高效办理,明码标价,企业安心拿证。
多年行业经验,欢迎你的咨询!

在郑州创业经营企业、个体的老板,如果出现经营不善,转行或出现其他原因,需要注销营业执照,但是并不清楚郑...

当我们小规模公司不再经营的时候,需要注意千万不能直接躺平,如果还放任不管的话,会导致法人被列入失信名单...

放着不管,不申报纳税也不做工商年报,工商会成为异常经营名录,税务可能会成为非正常户,最直接的后果就是法...

公司异常可以注销吗?答案是:可以的!如果公司进入异常了,法人黑名单等也是可以注销的哈,需要先解除异常!...

跨境电商营业执照的注销流程其实并不复杂,但是需要准备的材料可不少哦。首先,要准备好营业执照正副本原件、...

近来,河南企筹接到这样一个客户,咨询河南营业执照吊销了怎么办,要知道营业执照吊销属于工商局对企业的一种...