【河南省农村合作社网上注销(河南合作社列入异常经营多久会注销)】河南注销一家合作社公司要跑很多流程资料也繁琐,时间周期长,您可以自己办理注销流程也可选择委托第三方机构代为办理,节约时间成本。今天小美熊财税小编就给大家详细介绍下关于金水区注销商贸公司流程及费用知识,当然很多人也咨询金水区公司执照注销需要多少时间的问题,今天一起给大家说说,接下来,跟着小美熊财税一起往下看看吧!

第一步:申请人持注销申请材料到营业执照登记地审批窗口提出申请注销国地税,材料齐全,符合法定形式的,当场予以受理,材料不齐全,窗口老师会告知申请人需要补全资料和内容,补全资料后予以受理。
第二步:经审查符合注销条件的,在规定期限内告知审批结果,对审核材料不合格,会告知申请人原因并进行退件处理。
第三步:税务注销完成后,拿到准予注销通知书,进行工商注销,工商注销需要登报45日后方可办理以下注销流程。
第四步:工商注销完成后,拿到工商注销准予通知书,进行银行注销,银行需要提前预约好,最后进行销章和销毁营业执照。
温馨提示:公司不会自生自灭,也不会自动注销,只会被列入“经营异常的名录“导致营业执照被吊销,注销与吊销有何区别,注销是经过税务机关的相关规定,合理合法销毁法人资格的一种方式,而吊销是由于长时间的未申报纳税、地址经营异常、年报未申报等原因引起的,公司如果出现了这种情况,就会被工商局强行终止经营权,这类公司后期想转让也是不行的。
符合即办资格注销的小规模企业费用1500元左右,不符合即办资格小规模注销收费为2000左右,一般纳税人注销收费为3000左右,
不包括罚款、欠税和滞纳金的情况
,价格是有灵活性的,具体收费根据贵公司情况而定,此费用只作为参考,关于收费其实真的不好回答,因为每个公司存在不同的情况,收费标准也有点小差异,不过差异不是很大,费用不会太高但是也不会太低,毕竟代办公司也是需要时间和人工成本的。
河南公司注销费用,小规模企业注销收费,正常情况下2000左右,正常情况为
税务工商正常、无偷税漏税、账本齐全、每个月申报都按时申报的情况
同理,一般纳税人正常情况下是3000左右,收费情况根据公司实际情况而定。
找代办公司办理注销业务,代办公司一般会了解贵公司的具体情况,如:税务工商是否正常?有没有账本?是小规模还是一般纳税人企业?一些基本的经营状况,然后根据您公司的具体情况,给到您一个合理的报价,一般为一次性收费
不包括滞纳金、罚款和欠税的情况
,所有流程和资料都是代办公司准备,法人只需要配合到场就可以了。

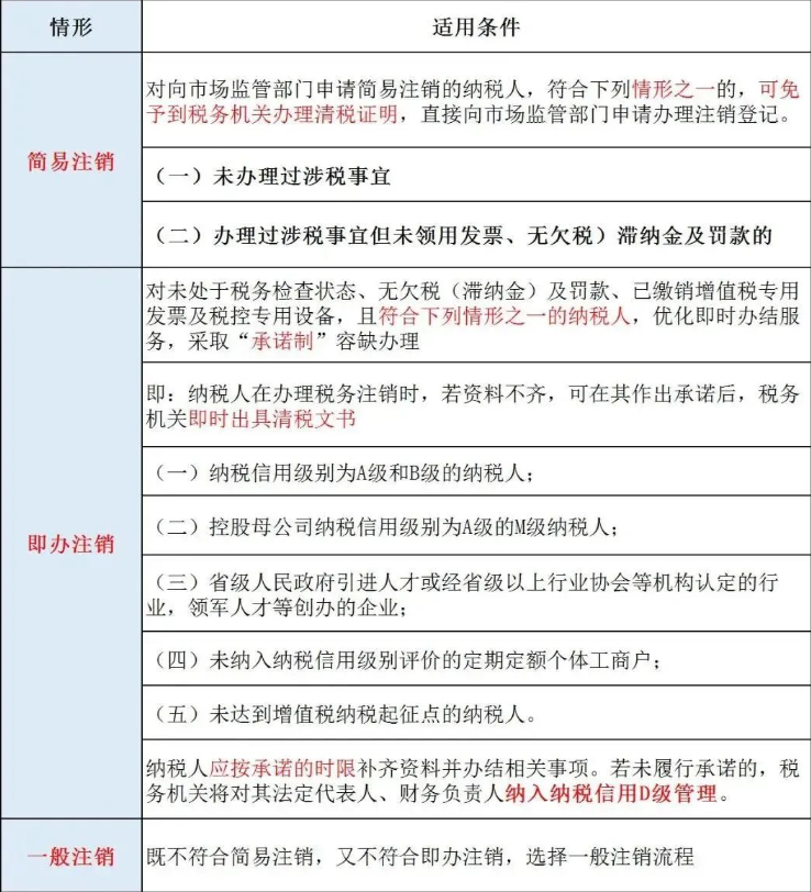
(1)成立时间1年内,未办理过涉税业务的公司和个体。
(2)定额定期征税的个体工商户。
(3)未领购或者代开过发票,或申请注销前虽然领购过发票但是已经按照税务局规定予以销毁的。
(4)不存在违法违章等行为和其他未办结事项。
(5)其他按规定适用于即办资格注销流程的小规模纳税人。
河南省农村合作社网上注销不适用简易注销情形:
(1)企业名下涉及诉讼、行政处罚或强制措施的未解决的。
(2)企业被列入异常名录或严重违法失信企业名单的。
(3)存在股权被冻结、出质或动产抵押等情形。
(4)国家规定其他不适用于企业简易注销的情形。
河南省农村合作社网上注销简易流程注销:适用于领取营业执照后未经营或者未开业,申请注销之前未发生债券债务或债权债务已经结算完成的公司,公司简易注销代办费用:1500元起,不包括罚款、欠税和滞纳金的情况,费用主要取决于公司经营状况和注销的难易程度。

(1)登录电子税务局,点击“清税注销税(费)申报及缴纳套餐”菜单,进入公司注销登记引导页。
(2)点击“注销预检”按钮可对未办结事项进行展示,处理完未办结事项后,再办理注销登记。(3)无欠税、处罚、逾期未申报的纳税人,可以点击“注销申报”完成当期(含本月)申报,再办理注销登记。
(4)处理完欠税、处罚、逾期未申报后,可以进行“企业所得税清算报备”。
(5)如果有“逾期未申报”/“欠缴税款”,情况,点击“预检”按钮,查看。
(6)点击未申报监控中的“明细”可查看明细,如果有逾期申报信息,则点击“逾期申报”按钮,进行申报。
(7)点击“我要清算报备”,进入填写清算报备页面。
(8)录完企业所得税清算报备信息后,点击下一步,提交成功。
公司营业执照注销虽然简易化,但是有些资料还是避免不了需要到大厅办理,线上线下相结合方式处理注销,减少了一些资料的报送,公司开不下去的时候,很多人选择注销,但是需要注意的是,自行关门或是只注销税务,都不等于完全注销公司,只有去当地工商局部门登记窗口注销了营业执照、银行和销章,才算走完了整个流程,否则,以后再开公司也是会有一定的影响。

公司营业执照注销一般分为小规模企业和一般纳税人企业,企业又细分经营状况,不同的企业经营状况各不相同,所以导致企业注销时间也不同。
小规模注销时间:2-3个月左右,税务注销需要看您的经营状况,和是否能够简易注销,如果符合简易注销流程一般2-3个工作日就可以注销税务,如果不符合,具体就看老师的要求了,因为涉及查账,工作量大可能花费的时间就更长。
一般纳税人注销:3-6个月左右,税务注销花费的时间可能比小规模要长一些,因为大多数一般纳税人走账大、开票量大、涉及查账的可能性就大,注销公司,流程就非常复杂繁琐,
温馨提示:为什么有些公司注销时间长,是因为有些公司往往是出了问题,才想起注销,还有就注销的时候也会查出一些问题,比如:税务非正常、执照被吊销、账实不符等情况,都会影响注销的时间,各位老板,公司不经营一定要注销,因为公司长时间不管,执照会被吊销,被列入黑名单,从而影响法人的征信,开不了新公司、不能高额贷款、不能乘坐高铁、飞机等,如果您不想自己去注销,也可以委托小美熊财务咨询有限公司代为办理,我们代办公司营业执照注销效率高、注销速度快、价格透明、后期无任何隐形收费,欢迎前来咨询。
回想一下,你自己办理郑州公司注销,是不是不知道去哪办理,心心念念的跑了工商局去注销公司,大老远跑过去,被告知需要先去税务局办理清税证明。好,那就去税务局,是不是又不知道该去那个税务局办理,心里烦闷,打个工商局电话咨询一下吧,电话拨一一通又一通。就是无人接听,大热的天,是不是有点着急上火了,气工商局什么玩意,咨询电话成摆设,也气自己怎么就不多知道一点公司注销的手续,一趟一趟的,真的给人折腾完了.
总结:自己办理,不熟悉郑州上街区营业执照注销政策及审批流程,95%的时间浪费在资料收集及驳回修改上。而委托第三方代办(小美熊财税),因为专业,经手很多注销案例,熟悉注销政策,所以可以缩短企业正常注销时间。综上所述,以上就是小美熊财税给大家分享的关河南省农村合作社网上注销(河南合作社列入异常经营多久会注销)的相关知识介绍,更多不明白的大家可以免费咨询网站在线顾问老师。

本文版权归小美熊所有,未经授权,不得转载,侵权必究。
99%的人阅读完文章还了解了:
》》》》》郑州零申报公司注销费用多少钱?零申报公司不注销的后果
》》》》》郑州公司经营异常怎么注销?看看专家都是怎么说的
》》》》》郑州注销公司流程及费用资料[简易注销登报-疑难注销公司]
》》》》》郑州税务异常注销罚款(郑州税务疑难注销流程资料)
》》》》》河南省郑州公司简易注销流程及资料
想要了解更多"郑州公司代办注册公司"问题,郑州小美熊会计服务有限公司是郑州工商局批准具有代理记账资格的专业财务咨询公司。是由从业5年以上的精英工商注册服务小组为您全流程代办理,专注郑州市各区工商服务平台,深耕财税服务行业多年,精选工商注册团队,提供郑州各地区工商注册登记代办,各类主体营业执照年报,高效办理,明码标价,企业安心拿证。
多年行业经验,欢迎你的咨询!
标签: 农民专业合作社简易注销流程
企筹企业服务(河南)有限公司
联系人:王经理
热线:18937118976
QQ:18937118976
地址:河南省郑州市金水区文化路85号E时代广场11层1107号
小美熊会计公司提供限额优惠给大家!
凡是联系客服,申请加好友时备注“申请免费注册公司”说明是从小美熊网站来的!
1、每天免费注册3家公司(100%绝无后期绑定服务限前3名)
说明:您只需自己出刻章费200元!(可自己去刻)
查看:郑州注册公司费用(工本费)
2、免费提供挂靠注册地址(提示:由于新政策原因,该项服务已暂停提供!)
为了考虑到随着互联网创业者越来越多,您只需在家里有台电脑就可以开始你的创业之路。您可先用我们公司提供的注册地址先注册,等产品开发出来,经营上了轨道。自己租了办公室后再变更注册地址即可!(我们会帮您签收工商局发来的信件!)
3、免费注册公司(免服务费)+收费代理记账服务1年(限每天前7名)
公司成立后第二个月就要报税(不报会被罚款哦!),因公司刚成立要做账报税的工作量很少,为了节约成本您无需请一位专职会计员工,您只需外包给我们专业财务公司帮您代理记账,大大的为您节约了成本!
惠济区核名 工商代办 新密注册公司 郑州注册公司 郑州公司注销 公司注销流程 公司注销机构 工商注销资料 注销郑州公司 郑州注册个体户 营业执照注销 商标注册 注册资金认缴 变更公司地址 软件公司注册 郑州公司注册 小规模纳税人 高新区核名 郑州工商核名 中原区核名 金水区核名 郑州公司网上核名 郑州营业执照变更 政策法规 公司地址异常 郑州地址异常 注册餐饮公司 注册旅游公司 注册小规模 注册公司资料

【河南省农村合作社网上注销(河南合作社列入异常经营多久会注销)】河南注销一家合作社公司要跑很多流程资料也繁琐,时间周期长,您可以自己办理注销流程也可选择委托第三方机构代为办理,节约时间成本。今天小美熊财税小编就给大家详细介绍下关于金水区注销商贸公司流程及费用知识,当然很多人也咨询金水区公司执照注销需要多少时间的问题,今天一起给大家说说,接下来,跟着小美熊财税一起往下看看吧!

第一步:申请人持注销申请材料到营业执照登记地审批窗口提出申请注销国地税,材料齐全,符合法定形式的,当场予以受理,材料不齐全,窗口老师会告知申请人需要补全资料和内容,补全资料后予以受理。
第二步:经审查符合注销条件的,在规定期限内告知审批结果,对审核材料不合格,会告知申请人原因并进行退件处理。
第三步:税务注销完成后,拿到准予注销通知书,进行工商注销,工商注销需要登报45日后方可办理以下注销流程。
第四步:工商注销完成后,拿到工商注销准予通知书,进行银行注销,银行需要提前预约好,最后进行销章和销毁营业执照。
温馨提示:公司不会自生自灭,也不会自动注销,只会被列入“经营异常的名录“导致营业执照被吊销,注销与吊销有何区别,注销是经过税务机关的相关规定,合理合法销毁法人资格的一种方式,而吊销是由于长时间的未申报纳税、地址经营异常、年报未申报等原因引起的,公司如果出现了这种情况,就会被工商局强行终止经营权,这类公司后期想转让也是不行的。
符合即办资格注销的小规模企业费用1500元左右,不符合即办资格小规模注销收费为2000左右,一般纳税人注销收费为3000左右,
不包括罚款、欠税和滞纳金的情况
,价格是有灵活性的,具体收费根据贵公司情况而定,此费用只作为参考,关于收费其实真的不好回答,因为每个公司存在不同的情况,收费标准也有点小差异,不过差异不是很大,费用不会太高但是也不会太低,毕竟代办公司也是需要时间和人工成本的。
河南公司注销费用,小规模企业注销收费,正常情况下2000左右,正常情况为
税务工商正常、无偷税漏税、账本齐全、每个月申报都按时申报的情况
同理,一般纳税人正常情况下是3000左右,收费情况根据公司实际情况而定。
找代办公司办理注销业务,代办公司一般会了解贵公司的具体情况,如:税务工商是否正常?有没有账本?是小规模还是一般纳税人企业?一些基本的经营状况,然后根据您公司的具体情况,给到您一个合理的报价,一般为一次性收费
不包括滞纳金、罚款和欠税的情况
,所有流程和资料都是代办公司准备,法人只需要配合到场就可以了。

(1)成立时间1年内,未办理过涉税业务的公司和个体。
(2)定额定期征税的个体工商户。
(3)未领购或者代开过发票,或申请注销前虽然领购过发票但是已经按照税务局规定予以销毁的。
(4)不存在违法违章等行为和其他未办结事项。
(5)其他按规定适用于即办资格注销流程的小规模纳税人。
河南省农村合作社网上注销不适用简易注销情形:
(1)企业名下涉及诉讼、行政处罚或强制措施的未解决的。
(2)企业被列入异常名录或严重违法失信企业名单的。
(3)存在股权被冻结、出质或动产抵押等情形。
(4)国家规定其他不适用于企业简易注销的情形。
河南省农村合作社网上注销简易流程注销:适用于领取营业执照后未经营或者未开业,申请注销之前未发生债券债务或债权债务已经结算完成的公司,公司简易注销代办费用:1500元起,不包括罚款、欠税和滞纳金的情况,费用主要取决于公司经营状况和注销的难易程度。

(1)登录电子税务局,点击“清税注销税(费)申报及缴纳套餐”菜单,进入公司注销登记引导页。
(2)点击“注销预检”按钮可对未办结事项进行展示,处理完未办结事项后,再办理注销登记。(3)无欠税、处罚、逾期未申报的纳税人,可以点击“注销申报”完成当期(含本月)申报,再办理注销登记。
(4)处理完欠税、处罚、逾期未申报后,可以进行“企业所得税清算报备”。
(5)如果有“逾期未申报”/“欠缴税款”,情况,点击“预检”按钮,查看。
(6)点击未申报监控中的“明细”可查看明细,如果有逾期申报信息,则点击“逾期申报”按钮,进行申报。
(7)点击“我要清算报备”,进入填写清算报备页面。
(8)录完企业所得税清算报备信息后,点击下一步,提交成功。
公司营业执照注销虽然简易化,但是有些资料还是避免不了需要到大厅办理,线上线下相结合方式处理注销,减少了一些资料的报送,公司开不下去的时候,很多人选择注销,但是需要注意的是,自行关门或是只注销税务,都不等于完全注销公司,只有去当地工商局部门登记窗口注销了营业执照、银行和销章,才算走完了整个流程,否则,以后再开公司也是会有一定的影响。

公司营业执照注销一般分为小规模企业和一般纳税人企业,企业又细分经营状况,不同的企业经营状况各不相同,所以导致企业注销时间也不同。
小规模注销时间:2-3个月左右,税务注销需要看您的经营状况,和是否能够简易注销,如果符合简易注销流程一般2-3个工作日就可以注销税务,如果不符合,具体就看老师的要求了,因为涉及查账,工作量大可能花费的时间就更长。
一般纳税人注销:3-6个月左右,税务注销花费的时间可能比小规模要长一些,因为大多数一般纳税人走账大、开票量大、涉及查账的可能性就大,注销公司,流程就非常复杂繁琐,
温馨提示:为什么有些公司注销时间长,是因为有些公司往往是出了问题,才想起注销,还有就注销的时候也会查出一些问题,比如:税务非正常、执照被吊销、账实不符等情况,都会影响注销的时间,各位老板,公司不经营一定要注销,因为公司长时间不管,执照会被吊销,被列入黑名单,从而影响法人的征信,开不了新公司、不能高额贷款、不能乘坐高铁、飞机等,如果您不想自己去注销,也可以委托小美熊财务咨询有限公司代为办理,我们代办公司营业执照注销效率高、注销速度快、价格透明、后期无任何隐形收费,欢迎前来咨询。
回想一下,你自己办理郑州公司注销,是不是不知道去哪办理,心心念念的跑了工商局去注销公司,大老远跑过去,被告知需要先去税务局办理清税证明。好,那就去税务局,是不是又不知道该去那个税务局办理,心里烦闷,打个工商局电话咨询一下吧,电话拨一一通又一通。就是无人接听,大热的天,是不是有点着急上火了,气工商局什么玩意,咨询电话成摆设,也气自己怎么就不多知道一点公司注销的手续,一趟一趟的,真的给人折腾完了.
总结:自己办理,不熟悉郑州上街区营业执照注销政策及审批流程,95%的时间浪费在资料收集及驳回修改上。而委托第三方代办(小美熊财税),因为专业,经手很多注销案例,熟悉注销政策,所以可以缩短企业正常注销时间。综上所述,以上就是小美熊财税给大家分享的关河南省农村合作社网上注销(河南合作社列入异常经营多久会注销)的相关知识介绍,更多不明白的大家可以免费咨询网站在线顾问老师。

本文版权归小美熊所有,未经授权,不得转载,侵权必究。
99%的人阅读完文章还了解了:
》》》》》郑州零申报公司注销费用多少钱?零申报公司不注销的后果
》》》》》郑州公司经营异常怎么注销?看看专家都是怎么说的
》》》》》郑州注销公司流程及费用资料[简易注销登报-疑难注销公司]
》》》》》郑州税务异常注销罚款(郑州税务疑难注销流程资料)
》》》》》河南省郑州公司简易注销流程及资料
想要了解更多"郑州公司代办注册公司"问题,郑州小美熊会计服务有限公司是郑州工商局批准具有代理记账资格的专业财务咨询公司。是由从业5年以上的精英工商注册服务小组为您全流程代办理,专注郑州市各区工商服务平台,深耕财税服务行业多年,精选工商注册团队,提供郑州各地区工商注册登记代办,各类主体营业执照年报,高效办理,明码标价,企业安心拿证。
多年行业经验,欢迎你的咨询!

在郑州创业经营企业、个体的老板,如果出现经营不善,转行或出现其他原因,需要注销营业执照,但是并不清楚郑...

当我们小规模公司不再经营的时候,需要注意千万不能直接躺平,如果还放任不管的话,会导致法人被列入失信名单...

放着不管,不申报纳税也不做工商年报,工商会成为异常经营名录,税务可能会成为非正常户,最直接的后果就是法...

公司异常可以注销吗?答案是:可以的!如果公司进入异常了,法人黑名单等也是可以注销的哈,需要先解除异常!...

跨境电商营业执照的注销流程其实并不复杂,但是需要准备的材料可不少哦。首先,要准备好营业执照正副本原件、...

近来,河南企筹接到这样一个客户,咨询河南营业执照吊销了怎么办,要知道营业执照吊销属于工商局对企业的一种...