【郑州二七区申请简易注销登记步骤(郑州营业执照注销公告)】随着政策变化,郑州二七区申请简易注销登记的程序简易化,但是还需要您在注销郑州二七区公司营业执照的同时,了解简易注销的适用企业类型及不适用情形,这样才能在申请郑州二七区营业执照注销的时候事半功倍,今天,就由小美熊会计小编就给大家详细介绍下关于郑州申请二七区公司简易注销登记步骤流程知识,供大家参考:

第一步:在国家企业信用信息公示系统,填报简易注销公告(强制清算终结和破产程序终结的企业除外),公告期满45日
第二步:领取或下载企业简易注销相关登记表格
第三步:提交材料,向登记机关申请简易注销登记
第四步:领取核准通知书
提示:
1、二七区企业一旦在国家企业信用信息公示系统发布公告后,将被限制办理所有登记业务,但企业报送年度报告不受限制。
2、二七区企业一旦撤销公告,不能再次发布公告申请简易注销登记。
3、二七区企业在公告期满后30日内未向登记机关提交简易注销登记申请的,视为自行终止简易注销登记程序,企业不能再次申请简易注销登记。
1、二七区企业通过政务服务网登陆企业注销服务专区;
2、二七区企业可以选择简易注销或者一般注销;
3、二七区企业如果选择简易注销,进行简易注销公告,在公告期间未收到任何异议反馈,市场监管部门将直接对企业进行登记注销;
4、二七区企业如果选择一般注销,或者简易注销存在异议,企业需要成立清算组,并进行清算组备案和债权人公告。清算组备案信息和债权人公告信息发布后,也就是在公示期间,信息将同步推送到税务部门、商务部门、海关部门同步进行登记注销;
5、税务的清税证明将作为市场监管部门注销的前置条件;

1、百度搜索【国家企业信用信息公示系统】,点击本省的官网链接。说明:直接输入网址也行,网址在营业执照的下面有标注。
2、点击【企业信息填报】。
3、登录帐户,这里以工商联络员身份登录,输入营业执照代码、身份证号、验证码,点击【登录】。
4、登录成功后,点击【注销公告填报】。
5、公司注销有2种方式:1、简易注销;2、普通注销。在这里,选择【普通注销填报】。
6、填与【清算组备案】:填写清算组成立日期、办公地址、联系电话、清算组成员等。说明:清算组成员为股东组成,可点击【选择已有股东】,直接选择后,点击【确定】即可。
7、信息填写后,点击【预览】。
8、确认信息有无错误,点击【保存并提交】。
9、系统弹出提示信息,点击【确认备案】。
10、提交成功,点击【返回】。
11、填写【债权人公告】:
12、鼠标点击左侧的【债权人公告】,填写债权申报联系人、联系电话、申报地址等信息,点击【预览】。
13、确认信息,并点击【保存并提交】。
14、点击【确认公示】。
15、提交成功,点击【返回】。待公告期满后,带着营业执照、股东章程、身份证等资料去登记机关办理注销登记。

1、首先,根据《工商总局关于全面推进企业简易注销登记改革的指导意见》规定,“对领取营业执照后未开展经营活动、申请注销登记前未发生债权债务或已将债权债务清算完结(以下称无债权债务)的有限责任公司、非公司企业法人、个人独资企业、合伙企业,由其自主选择适用一般注销程序或简易注销程序。”
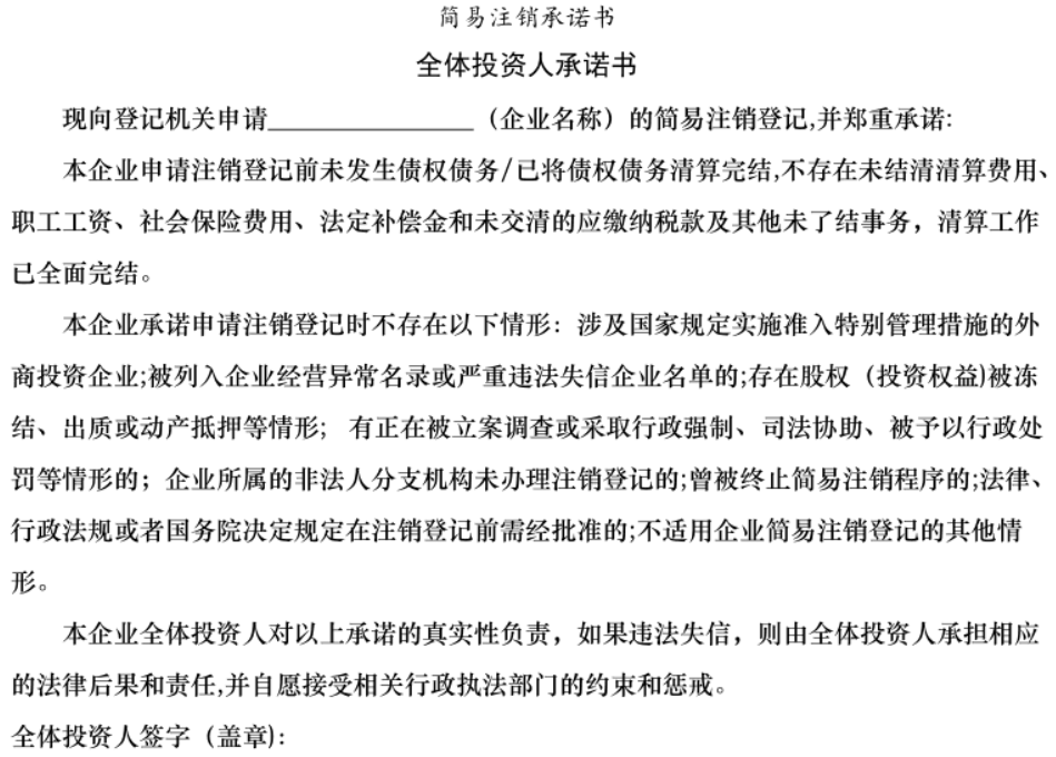
2、其次,“企业有下列情形之一的,不适用简易注销程序:涉及国家规定实施准入特别管理措施的外商投资企业;被列入企业经营异常名录或严重违法失信企业名单的;存在股权(投资权益)被冻结、出质或动产抵押等情形;有正在被立案调查或采取行政强制、司法协助、被予以行政处罚等情形的;企业所属的非法人分支机构未办理注销登记的;曾被终止简易注销程序的;法律、行政法规或者国务院决定规定在注销登记前需经批准的;不适用企业简易注销登记的其他情形。”
1、点击手机底端的菜单“已办”,进入“已办业务”列表;该列表中包含已办的名称登记、设立登记、变更登记和注销登记等数据。
2、已办名称登记:点击名称登记,展开该用户已办的名称登记数据。列表中名称所在行对应右边会有该数据的具体状态,没有标明状态标识改名称可以直接点击做设立;状态为“超保留期限”表示该条数据已经不能使用;状态为“驳回通知书”表示该名称申请不通过;状态为“核准通知书”表示名称申请需要进一步的确认。

公司营业执照不注销的后果是税务会被永久纳入监控黑名单,个人信用记录会被记录进征信系统,不在规定的时间内注销的企业将被拉入工商部门黑名单。
如果不正常注销的话,第二年不年检会被视为自动注销。被吊销企业或者个体的经营者会被工商局列入黑名单,可能在3年内无法使用自己的名字再注册公司,个人信用记录不良将保持7年,而且要被罚款。
1、不能在今后担任公司的老板、法人、股东、董事、监事因为你被注入黑名单了。
2、不能再以自己的信用贷款,因为你的信用被自己消耗了。
3、你不能出国了,因为你的出境手续不能办理。
4、没有国家发放的养老保险。
5、可能也买不到火车票、飞机票等交通工具。
综上所述,以上就是小美熊会计小编给大家分享的关于郑州二七区申请简易注销登记步骤(郑州营业执照注销公告)的相关知识介绍,更多不明白的大家可以免费咨询网站在线顾问老师。。

本文版权归小美熊所有,未经授权,不得转载,侵权必究。
99%的人阅读完文章还了解了:
》》》》》郑州零申报公司注销费用多少钱?零申报公司不注销的后果
》》》》》郑州公司经营异常怎么注销?看看专家都是怎么说的
》》》》》郑州工商营业执照注销网上办理,公司该准备哪些资料?
》》》》》郑州注销公司需要多长时间,营业执照注销流程介绍-小美...
》》》》》河南省郑州公司简易注销流程及资料
想要了解更多"郑州代理记账费用多少钱"问题,郑州小美熊会计服务有限公司是郑州工商局批准具有代理记账资格的专业财务咨询公司。是由从业5年以上的精英工商注册服务小组为您全流程代办理,专注郑州市各区工商服务平台,深耕财税服务行业多年,精选工商注册团队,提供郑州各地区工商注册登记代办,各类主体营业执照年报,高效办理,明码标价,企业安心拿证。
多年行业经验,欢迎你的咨询!
企筹企业服务(河南)有限公司
联系人:王经理
热线:18937118976
QQ:18937118976
地址:河南省郑州市金水区文化路85号E时代广场11层1107号
小美熊会计公司提供限额优惠给大家!
凡是联系客服,申请加好友时备注“申请免费注册公司”说明是从小美熊网站来的!
1、每天免费注册3家公司(100%绝无后期绑定服务限前3名)
说明:您只需自己出刻章费200元!(可自己去刻)
查看:郑州注册公司费用(工本费)
2、免费提供挂靠注册地址(提示:由于新政策原因,该项服务已暂停提供!)
为了考虑到随着互联网创业者越来越多,您只需在家里有台电脑就可以开始你的创业之路。您可先用我们公司提供的注册地址先注册,等产品开发出来,经营上了轨道。自己租了办公室后再变更注册地址即可!(我们会帮您签收工商局发来的信件!)
3、免费注册公司(免服务费)+收费代理记账服务1年(限每天前7名)
公司成立后第二个月就要报税(不报会被罚款哦!),因公司刚成立要做账报税的工作量很少,为了节约成本您无需请一位专职会计员工,您只需外包给我们专业财务公司帮您代理记账,大大的为您节约了成本!
惠济区核名 信阳工商注册 新密注册公司 郑州注册公司 郑州公司注销 公司注销流程 公司注销机构 工商注销资料 注销郑州公司 郑州注册个体户 营业执照注销 商标注册 注册资金认缴 变更公司地址 软件公司注册 郑州公司注册 小规模纳税人 高新区核名 郑州工商核名 中原区核名 金水区核名 郑州公司网上核名 郑州营业执照变更 政策法规 公司地址异常 郑州地址异常 注册餐饮公司 注册旅游公司 注册小规模 注册公司资料

【郑州二七区申请简易注销登记步骤(郑州营业执照注销公告)】随着政策变化,郑州二七区申请简易注销登记的程序简易化,但是还需要您在注销郑州二七区公司营业执照的同时,了解简易注销的适用企业类型及不适用情形,这样才能在申请郑州二七区营业执照注销的时候事半功倍,今天,就由小美熊会计小编就给大家详细介绍下关于郑州申请二七区公司简易注销登记步骤流程知识,供大家参考:

第一步:在国家企业信用信息公示系统,填报简易注销公告(强制清算终结和破产程序终结的企业除外),公告期满45日
第二步:领取或下载企业简易注销相关登记表格
第三步:提交材料,向登记机关申请简易注销登记
第四步:领取核准通知书
提示:
1、二七区企业一旦在国家企业信用信息公示系统发布公告后,将被限制办理所有登记业务,但企业报送年度报告不受限制。
2、二七区企业一旦撤销公告,不能再次发布公告申请简易注销登记。
3、二七区企业在公告期满后30日内未向登记机关提交简易注销登记申请的,视为自行终止简易注销登记程序,企业不能再次申请简易注销登记。
1、二七区企业通过政务服务网登陆企业注销服务专区;
2、二七区企业可以选择简易注销或者一般注销;
3、二七区企业如果选择简易注销,进行简易注销公告,在公告期间未收到任何异议反馈,市场监管部门将直接对企业进行登记注销;
4、二七区企业如果选择一般注销,或者简易注销存在异议,企业需要成立清算组,并进行清算组备案和债权人公告。清算组备案信息和债权人公告信息发布后,也就是在公示期间,信息将同步推送到税务部门、商务部门、海关部门同步进行登记注销;
5、税务的清税证明将作为市场监管部门注销的前置条件;

1、百度搜索【国家企业信用信息公示系统】,点击本省的官网链接。说明:直接输入网址也行,网址在营业执照的下面有标注。
2、点击【企业信息填报】。
3、登录帐户,这里以工商联络员身份登录,输入营业执照代码、身份证号、验证码,点击【登录】。
4、登录成功后,点击【注销公告填报】。
5、公司注销有2种方式:1、简易注销;2、普通注销。在这里,选择【普通注销填报】。
6、填与【清算组备案】:填写清算组成立日期、办公地址、联系电话、清算组成员等。说明:清算组成员为股东组成,可点击【选择已有股东】,直接选择后,点击【确定】即可。
7、信息填写后,点击【预览】。
8、确认信息有无错误,点击【保存并提交】。
9、系统弹出提示信息,点击【确认备案】。
10、提交成功,点击【返回】。
11、填写【债权人公告】:
12、鼠标点击左侧的【债权人公告】,填写债权申报联系人、联系电话、申报地址等信息,点击【预览】。
13、确认信息,并点击【保存并提交】。
14、点击【确认公示】。
15、提交成功,点击【返回】。待公告期满后,带着营业执照、股东章程、身份证等资料去登记机关办理注销登记。

1、首先,根据《工商总局关于全面推进企业简易注销登记改革的指导意见》规定,“对领取营业执照后未开展经营活动、申请注销登记前未发生债权债务或已将债权债务清算完结(以下称无债权债务)的有限责任公司、非公司企业法人、个人独资企业、合伙企业,由其自主选择适用一般注销程序或简易注销程序。”
2、其次,“企业有下列情形之一的,不适用简易注销程序:涉及国家规定实施准入特别管理措施的外商投资企业;被列入企业经营异常名录或严重违法失信企业名单的;存在股权(投资权益)被冻结、出质或动产抵押等情形;有正在被立案调查或采取行政强制、司法协助、被予以行政处罚等情形的;企业所属的非法人分支机构未办理注销登记的;曾被终止简易注销程序的;法律、行政法规或者国务院决定规定在注销登记前需经批准的;不适用企业简易注销登记的其他情形。”
1、点击手机底端的菜单“已办”,进入“已办业务”列表;该列表中包含已办的名称登记、设立登记、变更登记和注销登记等数据。
2、已办名称登记:点击名称登记,展开该用户已办的名称登记数据。列表中名称所在行对应右边会有该数据的具体状态,没有标明状态标识改名称可以直接点击做设立;状态为“超保留期限”表示该条数据已经不能使用;状态为“驳回通知书”表示该名称申请不通过;状态为“核准通知书”表示名称申请需要进一步的确认。

公司营业执照不注销的后果是税务会被永久纳入监控黑名单,个人信用记录会被记录进征信系统,不在规定的时间内注销的企业将被拉入工商部门黑名单。
如果不正常注销的话,第二年不年检会被视为自动注销。被吊销企业或者个体的经营者会被工商局列入黑名单,可能在3年内无法使用自己的名字再注册公司,个人信用记录不良将保持7年,而且要被罚款。
1、不能在今后担任公司的老板、法人、股东、董事、监事因为你被注入黑名单了。
2、不能再以自己的信用贷款,因为你的信用被自己消耗了。
3、你不能出国了,因为你的出境手续不能办理。
4、没有国家发放的养老保险。
5、可能也买不到火车票、飞机票等交通工具。
综上所述,以上就是小美熊会计小编给大家分享的关于郑州二七区申请简易注销登记步骤(郑州营业执照注销公告)的相关知识介绍,更多不明白的大家可以免费咨询网站在线顾问老师。。

本文版权归小美熊所有,未经授权,不得转载,侵权必究。
99%的人阅读完文章还了解了:
》》》》》郑州零申报公司注销费用多少钱?零申报公司不注销的后果
》》》》》郑州公司经营异常怎么注销?看看专家都是怎么说的
》》》》》郑州工商营业执照注销网上办理,公司该准备哪些资料?
》》》》》郑州注销公司需要多长时间,营业执照注销流程介绍-小美...
》》》》》河南省郑州公司简易注销流程及资料
想要了解更多"郑州代理记账费用多少钱"问题,郑州小美熊会计服务有限公司是郑州工商局批准具有代理记账资格的专业财务咨询公司。是由从业5年以上的精英工商注册服务小组为您全流程代办理,专注郑州市各区工商服务平台,深耕财税服务行业多年,精选工商注册团队,提供郑州各地区工商注册登记代办,各类主体营业执照年报,高效办理,明码标价,企业安心拿证。
多年行业经验,欢迎你的咨询!

本文详细阐述了郑州二七注册营业执照自己申请/委托代办流程步骤,同时讲述在线网站办理和线下工商局办理流程资...

本文详细阐述了郑州市二七区工商局工商注册自己申请/委托代办流程步骤,同时讲述在线网站办理和线下工商局办理...

本文详细阐述了郑州市二七区教育博客注册自己申请/委托代办流程步骤,同时讲述在线网站办理和线下工商局办理流...

本文详细阐述了二七区工商局注册大厅自己申请/委托代办流程步骤,同时讲述在线网站办理和线下工商局办理流程资...

本文详细阐述了二七区营业执照去哪办自己申请/委托代办流程步骤,同时讲述在线网站办理和线下工商局办理流程资...

企业名称全程电子化网上自主核名是河南企业开业成立公司的第一步,点击河南省旁边“切换区域与部门”,选择“郑...