【河南金水区个独公司注销(河南最新有限责任公司注销流程)】河南金水区个独公司注销一般情况下都采取一般注销模式,即申请一般注销的公司,可以使用法定代表人的账户扫码登录“河南省企业登记全程电子化服务平台”在线办理有限责任公司注销手续,接下来,一起看看吧!
我们在操作河南金水区个独公司注销时,点击鼠标移动至“注销便利化”选项,我们可以看到一行小字提示着:“办理一般注销登记,请先办理清算组备案和债权人公告”。故此一起看看河南金水区个独公司注销一般注销流程吧!

点击“注销便利化”,进入信息采集页面,根据公司情况真实填报,“经营情况”和“注销原因”为必选项,
下一步进入“公告信息录入”页面,我们首先点击“清算组备案”。
填写清算组备案基本信息、清算组成员信息(请注意页面黄字提示)。填写完毕点击“保存”。
系统自动弹出“保存成功,请于60天内办理债权人公告”。这里提醒一定要注意这个时间限制!未办理“债权人公告”前,仍可以修改“清算组备案”信息,录入保存后则不能修改。
继续点击“债权人公告”。
选择“公示系统公告”,填写公告信息。
保存好,系统也会弹出债权人公告截止日期。“确定”后再“提交”。
此时办理进度会显示“已公告1天,公告期未满”。值得注意的是,税务注销登记不显示“已完成”,则无法继续申请“市场监管注销登记”。
下图所示公告期已满45天,可以点击红框内的“注销登记”按钮。
依次填报注销信息、清算结果,上传所需材料。
这里有一个小技巧,如果申请人上传的材料是图片格式,可以通过“处理图片”得到想要的效果。
所有步骤完成后,点击“确定”生成电子文档。
最后预览无误,签字提交即可。工作人员审核完成,申请人可选择邮寄或窗口领取《准予注销登记通知书》。
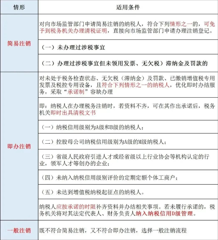
注意,在办理河南公司工商注销之前,需要先办理税务注销,办理类型如下:

提示:歇业是市场主体的自主行为,只需按规定向登记机关办理备案,税务机关不对市场主体歇业设置税务前置条件,市场主体歇业不需要另行向税务机关报告。
看完以上流程,你还想试着自己办理河南金水区个独公司注销吗?通常情况下你自己办理郑州公司注销,是不是不知道去哪办理,心心念念的跑了工商局去注销公司,大老远跑过去,被告知需要先去税务局办理清税证明。好,那就去税务局,是不是又不知道该去那个税务局办理,心里烦闷,打个工商局电话咨询一下吧,电话拨一一通又一通。就是无人接听,大热的天,是不是有点着急上火了,气工商局什么玩意,咨询电话成摆设,也气自己怎么就不多知道一点公司注销的手续,一趟一趟的,真的给人折腾完了.
总结:自己办理,不熟悉郑州营业执照注销政策及审批流程,95%的时间浪费在资料收集及驳回修改上。而委托第三方代办(郑州小美熊财税),因为专业,经手很多注销案例,熟悉注销政策,所以可以缩短企业正常注销时间。
综上所述,以上就是小美熊会计小编给大家分享的关于河南金水区个独公司注销(河南最新有限责任公司注销流程)的相关知识介绍,更多不明白的大家可以免费咨询网站在线顾问老师。。

本文版权归小美熊所有,未经授权,不得转载,侵权必究。
99%的人阅读完文章还了解了:
》》》》》郑州零申报公司注销费用多少钱?零申报公司不注销的后果
》》》》》郑州公司经营异常怎么注销?看看专家都是怎么说的
》》》》》郑州小规模纳税人状态非正常怎么办?公司税务异常怎么处理
》》》》》郑州税务异常注销罚款(郑州税务疑难注销流程资料)
》》》》》河南省郑州公司简易注销流程及资料
想要了解更多"郑州公司代办注册公司"问题,郑州小美熊会计服务有限公司是郑州工商局批准具有代理记账资格的专业财务咨询公司。是由从业5年以上的精英工商注册服务小组为您全流程代办理,专注郑州市各区工商服务平台,深耕财税服务行业多年,精选工商注册团队,提供郑州各地区工商注册登记代办,各类主体营业执照年报,高效办理,明码标价,企业安心拿证。
多年行业经验,欢迎你的咨询!
标签: 河南公司注销流程
企筹企业服务(河南)有限公司
联系人:王经理
热线:18937118976
QQ:18937118976
地址:河南省郑州市金水区文化路85号E时代广场11层1107号
小美熊会计公司提供限额优惠给大家!
凡是联系客服,申请加好友时备注“申请免费注册公司”说明是从小美熊网站来的!
1、每天免费注册3家公司(100%绝无后期绑定服务限前3名)
说明:您只需自己出刻章费200元!(可自己去刻)
查看:郑州注册公司费用(工本费)
2、免费提供挂靠注册地址(提示:由于新政策原因,该项服务已暂停提供!)
为了考虑到随着互联网创业者越来越多,您只需在家里有台电脑就可以开始你的创业之路。您可先用我们公司提供的注册地址先注册,等产品开发出来,经营上了轨道。自己租了办公室后再变更注册地址即可!(我们会帮您签收工商局发来的信件!)
3、免费注册公司(免服务费)+收费代理记账服务1年(限每天前7名)
公司成立后第二个月就要报税(不报会被罚款哦!),因公司刚成立要做账报税的工作量很少,为了节约成本您无需请一位专职会计员工,您只需外包给我们专业财务公司帮您代理记账,大大的为您节约了成本!
惠济区核名 信阳工商注册 新密注册公司 郑州注册公司 郑州公司注销 公司注销流程 公司注销机构 工商注销资料 注销郑州公司 郑州注册个体户 营业执照注销 商标注册 注册资金认缴 变更公司地址 软件公司注册 郑州公司注册 小规模纳税人 高新区核名 郑州工商核名 中原区核名 金水区核名 郑州公司网上核名 郑州营业执照变更 政策法规 公司地址异常 郑州地址异常 注册餐饮公司 注册旅游公司 注册小规模 注册公司资料

【河南金水区个独公司注销(河南最新有限责任公司注销流程)】河南金水区个独公司注销一般情况下都采取一般注销模式,即申请一般注销的公司,可以使用法定代表人的账户扫码登录“河南省企业登记全程电子化服务平台”在线办理有限责任公司注销手续,接下来,一起看看吧!
我们在操作河南金水区个独公司注销时,点击鼠标移动至“注销便利化”选项,我们可以看到一行小字提示着:“办理一般注销登记,请先办理清算组备案和债权人公告”。故此一起看看河南金水区个独公司注销一般注销流程吧!

点击“注销便利化”,进入信息采集页面,根据公司情况真实填报,“经营情况”和“注销原因”为必选项,
下一步进入“公告信息录入”页面,我们首先点击“清算组备案”。
填写清算组备案基本信息、清算组成员信息(请注意页面黄字提示)。填写完毕点击“保存”。
系统自动弹出“保存成功,请于60天内办理债权人公告”。这里提醒一定要注意这个时间限制!未办理“债权人公告”前,仍可以修改“清算组备案”信息,录入保存后则不能修改。
继续点击“债权人公告”。
选择“公示系统公告”,填写公告信息。
保存好,系统也会弹出债权人公告截止日期。“确定”后再“提交”。
此时办理进度会显示“已公告1天,公告期未满”。值得注意的是,税务注销登记不显示“已完成”,则无法继续申请“市场监管注销登记”。
下图所示公告期已满45天,可以点击红框内的“注销登记”按钮。
依次填报注销信息、清算结果,上传所需材料。
这里有一个小技巧,如果申请人上传的材料是图片格式,可以通过“处理图片”得到想要的效果。
所有步骤完成后,点击“确定”生成电子文档。
最后预览无误,签字提交即可。工作人员审核完成,申请人可选择邮寄或窗口领取《准予注销登记通知书》。
注意,在办理河南公司工商注销之前,需要先办理税务注销,办理类型如下:

提示:歇业是市场主体的自主行为,只需按规定向登记机关办理备案,税务机关不对市场主体歇业设置税务前置条件,市场主体歇业不需要另行向税务机关报告。
看完以上流程,你还想试着自己办理河南金水区个独公司注销吗?通常情况下你自己办理郑州公司注销,是不是不知道去哪办理,心心念念的跑了工商局去注销公司,大老远跑过去,被告知需要先去税务局办理清税证明。好,那就去税务局,是不是又不知道该去那个税务局办理,心里烦闷,打个工商局电话咨询一下吧,电话拨一一通又一通。就是无人接听,大热的天,是不是有点着急上火了,气工商局什么玩意,咨询电话成摆设,也气自己怎么就不多知道一点公司注销的手续,一趟一趟的,真的给人折腾完了.
总结:自己办理,不熟悉郑州营业执照注销政策及审批流程,95%的时间浪费在资料收集及驳回修改上。而委托第三方代办(郑州小美熊财税),因为专业,经手很多注销案例,熟悉注销政策,所以可以缩短企业正常注销时间。
综上所述,以上就是小美熊会计小编给大家分享的关于河南金水区个独公司注销(河南最新有限责任公司注销流程)的相关知识介绍,更多不明白的大家可以免费咨询网站在线顾问老师。。

本文版权归小美熊所有,未经授权,不得转载,侵权必究。
99%的人阅读完文章还了解了:
》》》》》郑州零申报公司注销费用多少钱?零申报公司不注销的后果
》》》》》郑州公司经营异常怎么注销?看看专家都是怎么说的
》》》》》郑州小规模纳税人状态非正常怎么办?公司税务异常怎么处理
》》》》》郑州税务异常注销罚款(郑州税务疑难注销流程资料)
》》》》》河南省郑州公司简易注销流程及资料
想要了解更多"郑州公司代办注册公司"问题,郑州小美熊会计服务有限公司是郑州工商局批准具有代理记账资格的专业财务咨询公司。是由从业5年以上的精英工商注册服务小组为您全流程代办理,专注郑州市各区工商服务平台,深耕财税服务行业多年,精选工商注册团队,提供郑州各地区工商注册登记代办,各类主体营业执照年报,高效办理,明码标价,企业安心拿证。
多年行业经验,欢迎你的咨询!

【金水区办理营业执照在哪(金水区企业公司注册流程)】郑州注册公司通常要去工商局、刻印店、银行、税务局等办理...

2023年郑州公司注销办理,很多人不知道金水清税证明去哪里开具以及怎么办理流程,办理清税证明,符合条件的纳税...

2023年郑州公司注销办理,很多人不知道郑州金水区开清税证明地址以及怎么办理流程,办理清税证明,符合条件的纳...

2023年郑州公司注销办理,很多人不知道金水区清税证明在哪办以及怎么办理流程,办理清税证明,符合条件的纳税人...

2023年郑州公司注销办理,很多人不知道郑州个体户去税务局开金水区清税证明在哪办理以及怎么办理流程,办理清税...

金水区个体户办理营业执照手续是咋样的,小美熊全国0元代办注册公司有以下类型(1-3天注册完成):有限责任公司...